司法鉴定范围:农业鉴定、林果鉴定、渔业鉴定、畜牧家禽等技术鉴定、因果关系鉴定;科技咨询、检测分析;资源资产损害、损失价格鉴定官网!

森林资源资产司法鉴定与评估

新闻分类

联系我们

辽宁新天衡鉴定评估有限公司 

地址:中国▪沈阳市浑南区宁园路6-8号

电话:024-28551555

电话:024-88688886

手机:19904474567

邮箱:pgoopg@163.com

网址 : www.pgopg.com  


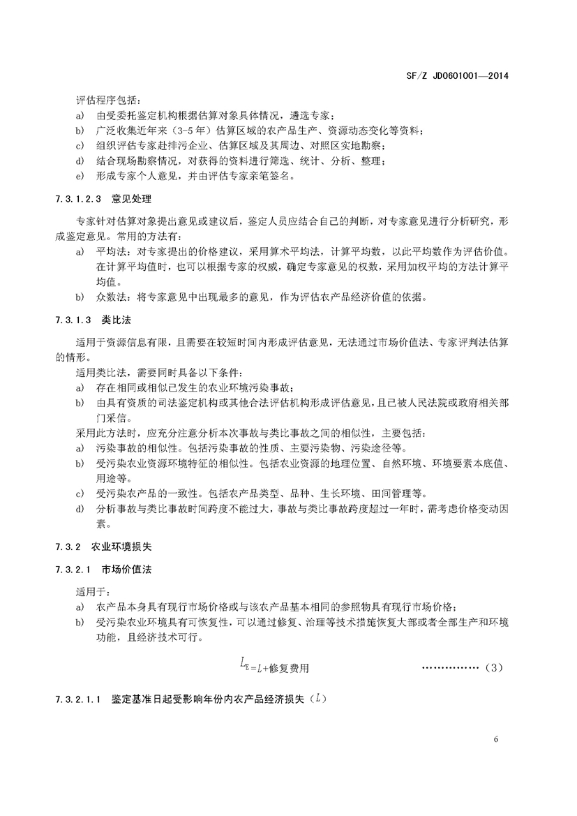
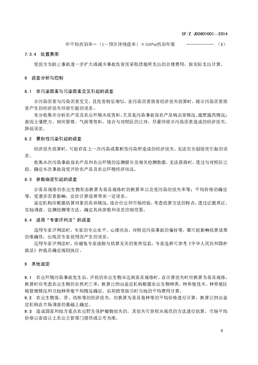
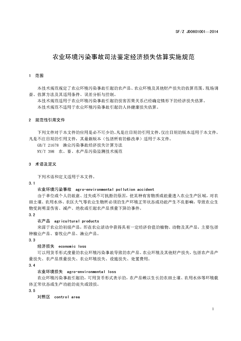
SF/Z JD0601001—2014农业环境污染事故司法鉴定经济损失估算实施规范

您的当前位置: 首 页 >> 新闻中心 >> 技术知识

SF/Z JD0601001—2014农业环境污染事故司法鉴定经济损失估算实施规范

发布日期:2025-06-06 作者: 点击:

来源:司法部官网

SF_Z JD0601001—2014农业环境污染事故司法鉴定经济损失估算实施规范_页面_01.jpgSF_Z JD0601001—2014农业环境污染事故司法鉴定经济损失估算实施规范_页面_02.jpgSF_Z JD0601001—2014农业环境污染事故司法鉴定经济损失估算实施规范_页面_03.jpgSF_Z JD0601001—2014农业环境污染事故司法鉴定经济损失估算实施规范_页面_04.jpgSF_Z JD0601001—2014农业环境污染事故司法鉴定经济损失估算实施规范_页面_05.jpgSF_Z JD0601001—2014农业环境污染事故司法鉴定经济损失估算实施规范_页面_06.jpgSF_Z JD0601001—2014农业环境污染事故司法鉴定经济损失估算实施规范_页面_07.jpgSF_Z JD0601001—2014农业环境污染事故司法鉴定经济损失估算实施规范_页面_08.jpgSF_Z JD0601001—2014农业环境污染事故司法鉴定经济损失估算实施规范_页面_09.jpgSF_Z JD0601001—2014农业环境污染事故司法鉴定经济损失估算实施规范_页面_10.jpgSF_Z JD0601001—2014农业环境污染事故司法鉴定经济损失估算实施规范_页面_11.jpgSF_Z JD0601001—2014农业环境污染事故司法鉴定经济损失估算实施规范_页面_12.jpgSF_Z JD0601001—2014农业环境污染事故司法鉴定经济损失估算实施规范_页面_13.jpgSF_Z JD0601001—2014农业环境污染事故司法鉴定经济损失估算实施规范_页面_14.jpgSF_Z JD0601001—2014农业环境污染事故司法鉴定经济损失估算实施规范_页面_15.jpgSF_Z JD0601001—2014农业环境污染事故司法鉴定经济损失估算实施规范_页面_16.jpgSF_Z JD0601001—2014农业环境污染事故司法鉴定经济损失估算实施规范_页面_17.jpgSF_Z JD0601001—2014农业环境污染事故司法鉴定经济损失估算实施规范_页面_18.jpgSF_Z JD0601001—2014农业环境污染事故司法鉴定经济损失估算实施规范_页面_19.jpg

本文网址:http://www.pgopg.com/news/620.html

关键词:农业环境污染,司法鉴定,经济损失估算

  • 联系电话
    024-28551555
  • 移动电话

    19904474567

  • 在线留言
  • 添加微信

    image.png

  • 手机网站
  • 在线咨询